近日,沣东新城张旺渠超充站正式投用,占地面积2000㎡,包括家用新能源车辆、公交、重卡、商砼等在内的多种新能源车辆均能充电,充电功率达480kw。

沣东新城张旺渠超充站位于沣东新城镐京大道与沣泾大道辅路交叉路口南200米,紧邻西安欢乐谷·玛雅海滩水公园,占地面积约2000㎡,配备1套总计480kw的充电设施(含6台A4直流终端+2台T1液冷终端),24小时开放运营,可同时满足8辆多种新能源车辆快速充电。
除家用新能源车辆外,该超充站还可满足中大型社会运营车辆的充电需求,如重型车辆公交、重卡、商砼等,填补了周边中大型车辆超充补能的空白。自试运营期起,已累计服务车次超1800辆次。
“附近大型车辆的充电站很少,普通的充电站要么不允许大型车辆进入,要么不匹配充电设备,‘充电难’是我们大型车辆司机一直以来头疼的问题。”正在张旺渠超充站充电的货运卡车司机表示,该超充站充电速率快,非常方便在附近线路运营的大车司机。

此次张旺渠超充站引入使用特来电充电设备,配备的6台A4直流终端和2台T1液冷终端均属于特来电的大功率产品线。作为国内领先的新能源汽车充电设备制造商和充电网运营商,特来电致力于为市场提供先进技术、精致产品、优质服务。
与普通充电桩相比,张旺渠超充站480kw充电桩的充电功率大幅提升,能够在较短的时间内为电动车补充大量电能,快速满足适配车辆的充电需求,极大地缩短了车主的充电等待时间。车主可以使用微信、支付宝扫描设备上的充电二维码即可启动充电,线上充值支付更加快速便捷。
下一步,沣东新城将不断完善区域新能源补能网络,加快推进城市基础设施建设,稳步提升群众的生活品质,全力打造宜居宜业的现代化新城。
当前,张旺渠超充站还有开站福利哦~
开站福利
1.充电服务费最低0.1元/度
2.充值200元送20元
*电费按照国家电网陕西省电力有限公司代理购电工商业用户电价表收取
具体位置
陕西省西安市长安区斗门街道镐京大道与沣泾大道辅路交叉路口南(张旺渠便民摊点东南方向)200米
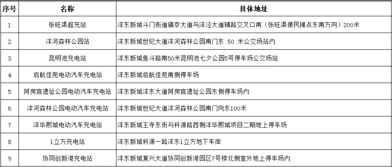
为满足群众就近充电需求,加快推动绿色交通出行,沣东新城还有多个新能源充电站点对外开放,一起来看看吧。


陕公网安备 61019602000052号