假期出行怎么乘车、怎么停车、怎么充电,小编为你整理了这些信息迅速收藏起来吧。
景区出行看这里
昆明池·七夕公园

★公交路线
405路(斗门-昆明池)、十里沣河文旅专线823路(丝路欢乐世界西门-鱼化寨地铁站)、833路(白沙路公交调度站-鱼化寨地铁站)、835路(昆明池-西安外国语大学长安校区)、863路(昆明池-地铁韦曲南站)、864路(昆明池-地铁韦曲南站)、1068路(灵沼-昆明池)、1123路(丰业大道·天章大道口-昆明池)、1214路(昆明池-王寺地铁口)、1127路(西咸大厦-昆明池)
★地铁路线
乘坐西安地铁1号线→三桥站出站→转乘1123路→昆明池
乘坐西安地铁2号线→韦曲南出站→转乘863路、864路可直达昆明池
乘坐西安地铁3号线→鱼化寨地铁站出站→转乘833路、823路直达昆明池;
乘坐西安地铁5号线→文教园出站→转乘823路直达昆明池/地铁5号线→王寺地铁口出站→转乘1214路直达昆明池;
乘坐西安地铁6号线→郭杜西出站→转乘835路、863路直达昆明池。
诗经里小镇

★公交地铁路线
乘坐西安地铁5号线→欢乐谷站→转乘公交1124→到达诗经里小镇
乘坐西安地铁5号线→文教园站→转乘公交823路→到达诗经里小镇
乘坐西安地铁16号线→直达诗经里
乘坐西安地铁3号线→鱼化寨站→转乘823路公交→到达诗经里小镇
丝路欢乐世界

★公交路线
823路(十里沣河文旅专线)
★地铁路线
乘坐西安地铁5号线→在沣西文化公园站/钓台站下车,步行200米即可到达。
汉景帝阳陵博物院

★公交路线
乘坐1013路、1145路、1010路、咸阳39路区间等公交车至秦宫站,换乘汉阳陵景区直通车到达景区。
★地铁路线
乘坐西安地铁14号线至秦宫站,换乘汉阳陵景区直通车到达景区。
张裕瑞那城堡酒庄

★公交地铁路线
乘坐西安地铁1号线至后卫寨,换成副13路公交车至塔尔坡,换成16路公交车到达渭城镇政府。
大秦文明园

★公交路线
乘坐840路;1013路;1015路;1071路;1145路;1146路;1147路等公交车,在兰池二路·秦宫一路口下车,步行570米左右即可到达。
★地铁路线
乘坐西安地铁14号线,在秦宫站下车,步行1.0公里左右,即可到达大秦文明园。
秦汉国际马术中心

★公交地铁路线
乘坐西安地铁14号线→秦汉新城站→步行800米前往“兰池大厦”公交站乘坐1146路公交→全运会马术赛场站
乐华恒业欢乐世界
华福88度温泉

★公交路线
乘坐泾西1号线、884路、360路、1071路、1181路可直达乐华恒业欢乐世界及华福88度温泉
★地铁路线
乘坐西安地铁2号线至红会医院北区站(D口)→884路公交
乘坐西安地铁4号线至元朔路(D口)或西安北站(B口)→884路公交
乘坐西安地铁14号线至西安北站(B口)→884路公交
茯茶镇

★公交路线
乘坐881路、1181路、泾阳7路、泾阳12路、泾阳21路、泾西1号线均可到达茯茶镇
★地铁路线
乘坐西安地铁2号线→红会医院北区(D口)→步行389米→正阳大道·尚稷路口乘坐881路公交→茶马大道·高泾大道口(茯茶镇)即可到达。
泾河花海

★公交路线
乘坐泾西1号线至泾河花海,或884路至瀛洲三街乐华三路口
★地铁路线
乘坐西安地铁2号线至红会医院北区站(D口)→884路公交
乘坐西安地铁2号线至凤城十路地铁口(D口)→泾西一号线
乘坐西安地铁4号线至元朔路(D口)或西安北站(B口)→884路公交
乘坐地铁14号线至西安北站(B口)→884路公交
自驾停车看这里
小长假期间,景区周边“停车指南”已经就绪,一起来看看。
丝路欢乐世界
设置停车位517个
免费停放

茯茶镇
设置停车位377个车位

收费标准
首小时(含1小时)2元,超过1小时每小时加收1元,车辆停放前15分钟内免费,停放时间超过15分钟不足1小时按1小时计费。
收费时间
8:00-21:00
乐华欢乐世界
设置停车位349个

收费标准
首小时(含1小时)2元,超过1小时每小时加收1元,车辆停放前15分钟内免费停放时间超过15分钟不足1小时按1小时计费。
收费时间
8:00-21:00
温馨提示:良好的交通秩序需要广大市民自觉遵守、共同维护,请大家停车时,按照停车规范有序停放。
如您在停车时有疑问,可拨打咨询服务电话029-33653196。
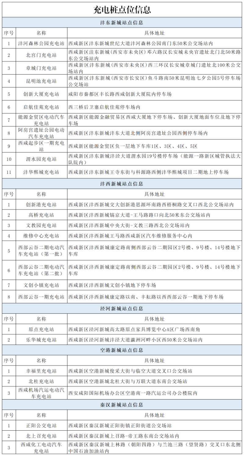
电动汽车车友们看这里

这个假期,我在多彩西咸等你来。

陕公网安备 61019602000052号