为持续加强辖区企业用工保障,做好稳就业、保就业、促就业工作,西咸新区将于9月25日(星期四)在秦创原人才大市场举办金秋招聘季“西安-咸阳一体化”高校毕业生专场招聘会,具体安排如下。
招聘会安排
(一)主题
金秋招聘季“西安-咸阳一体化”高校毕业生专场招聘会
(二)时间地点
时间:9月25日(星期四)9:00-13:00
地点:秦创原人才大市场
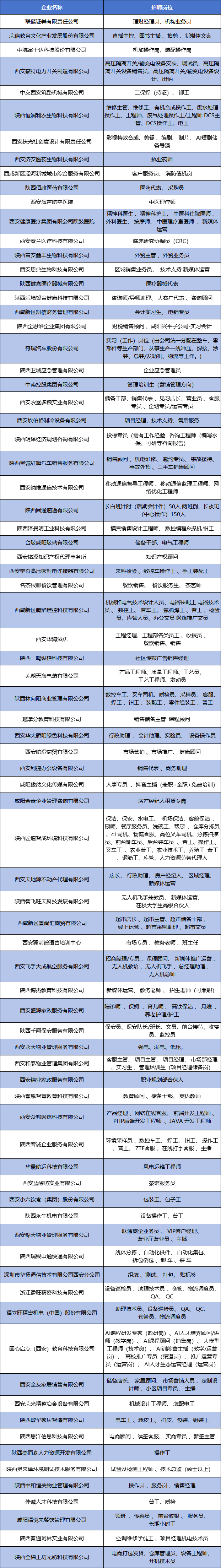
招聘岗位及企业名单

参会对象
1.有人才招聘需求的各类企事业单位,均可参会。
2.高校毕业生、返乡人员、退役军人等有就业需求的各类求职群体均可参加。
温馨提示:秦创原人才大市场招聘会属于政府公益性服务,免费对社会开放,以任何名义收取费用均属于违规行为,请大家警惕。
参会须知
(一)参会方式
本场招聘会企业参会统一实行网上报名,报名截止时间为招聘会举办前一天12:00。报名流程如下:

(二)参会须知
1.进入会场,所有人员有序开展交流、洽谈。
2.企业代表须合理安排时间,准时到场,现场签到并领取会务用品;招聘会开始30分钟后,企业代表无故未到场,会务组有权调整或取消该招聘展位。
3.所有参会人员须服从现场管理规定,自觉维护场内秩序及清洁卫生,严禁吸烟、张贴广告、高声喧哗等行为,禁止将食物带入会场,参会期间请妥善保管好个人贵重物品。
4.用人单位不得以任何名义在招聘过程中向应聘人员收取费用;不得扣押应聘人员的身份证等证件;不得有欺诈行为或其他非正当招聘方式。
招聘会服务
1.每场招聘会设置固定展位,报满即止。标准展位配备一桌两椅、海报制作等,企业代表拎包即可体验便捷的招聘服务。
2.冬夏季节,中央空调开放,为您求职、招聘提供舒适环境体验。
3.“西咸人才网”网站、“西咸人才”公众号等平台,为企业发布招聘信息提供免费服务。
4.各招聘企业、求职者如在招聘、应聘过程中如有任何疑问、困难,请及时向工作人员反映。
联系方式
咨询服务电话:张老师
029-33585509
33369810
官网:http://www.xixianrencai.com
会场地址:
陕西省西咸新区金湾科创区一期金湾三路秦创原人才大市场

陕公网安备 61019602000052号