西咸新区关于开展新一轮核酸筛查的通告
当前疫情防控形势严峻复杂,为了快速、精准、彻底阻断疫情,按照全市疫情防控工作的统一安排,经新区疫情防控指挥部研究决定,自12月25日起启动新一轮核酸筛查工作。现就有关事项通告如下:
一、检测范围
西咸新区内的常住、流动人口。
二、检测时间
2021年12月25日12时启动。
三、采样地点
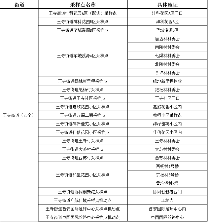
核酸检测采样点及具体时间安排以各街道办事处、社区(村)、单位通知为准,根据检测需求可能进行调整,请居民群众留意街道、社区(村)通知,或拨打新区咨询服务电话了解最新采样点信息。具体地点详见后附表格。
空港新城:3363 6417
沣东新城:8910 2805
秦汉新城:3313 6507
沣西新城:3208 6391
泾河新城:3638 0085
四、注意事项
(一)请广大市民群众在规定的时间内积极参加核酸筛查。
(二)广大市民群众要携带手机和身份证等有效身份证件,按照小区(村)安排的检测时间,分时段、有序到达核酸采样点,并按照现场工作人员的指引,配合开展核酸筛查。
(二)检测时,全程佩戴口罩,与他人保持 1 米以上间隔,不交谈,不聚集。
(三)完成核酸采样的市民,可通过“西安一码通”小程序查询检测结果。
疫情防控,人人有责!为了您和家人的健康,请做好个人防护,坚持戴口罩、勤洗手、勤通风、用公筷等良好生活习惯,保持居家,减少不必要的外出。如有发热等不适症状,请主动与社区联系,到相应的医疗机构发热门诊就诊。
西咸新区新型冠状病毒感染的
肺炎疫情防控指挥部办公室
2021年12月25日
温馨提示
降雪天气,气温骤降,请辖区群众前往核酸检测点时,做好防寒保温措施,注意身体预防感冒,理解并配合疫情防控采集点的工作,也请在疫情防控一线的工作人员注意采取保暖措施。
●空港新城

●沣东新城







●秦汉新城

●沣西新城

●泾河新城


陕公网安备 61019602000052号