
各省、自治区、直辖市及新疆生产建设兵团应对新型冠状病毒肺炎疫情联防联控机制(领导小组、指挥部),国务院应对新型冠状病毒肺炎疫情联防联控机制各成员单位:
为进一步指导各地各部门做好新冠肺炎疫情防控工作,根据《新型冠状病毒肺炎防控方案(第九版)》《关于进一步优化新冠肺炎疫情防控措施科学精准做好防控工作的通知》有关要求,国务院联防联控机制综合组制定了《新冠肺炎疫情防控核酸检测实施办法》《新冠肺炎疫情风险区划定及管控方案》《新冠肺炎疫情居家隔离医学观察指南》《新冠肺炎疫情居家健康监测指南》。现印发给你们,请认真组织实施。各地各部门在执行过程中如有相关建议,请及时反馈国务院联防联控机制综合组。
新冠肺炎疫情防控核酸检测实施办法
为指导各地开展新冠肺炎疫情监测工作,落实早发现早报告要求,及时发现和处置疫情,制定本办法。
一、常态化监测
没有发生疫情的地区,严格按照《新型冠状病毒肺炎防控方案(第九版)》(以下简称第九版防控方案)确定的范围对风险岗位、重点人员开展核酸检测,不得扩大核酸检测范围,一般不按行政区域开展全员核酸检测。
(一)医疗机构就诊人员检测。
各级各类医疗机构,特别是基层医疗卫生机构医务人员应当提高对新冠肺炎病例的发现和报告意识,尤其关注以下情形。
1.加强对发热、干咳、乏力、咽痛、嗅(味)觉减退、腹泻等症状病例的监测,对所有发热患者开展新冠病毒核酸检测。对无发热但有干咳、乏力、咽痛、嗅(味)觉减退、腹泻等症状者,具有新冠肺炎流行病学史,或从事风险职业人员(见下述风险职业人群分类)的可疑患者应当及时开展核酸检测。
2.对不明原因肺炎和住院患者中严重急性呼吸道感染病例开展核酸检测。
3.对所有新入院患者及其陪护人员开展核酸检测。社区卫生服务站、村卫生室和个体诊所发现可疑患者后,要在2小时内报告社区卫生服务中心或乡镇卫生院,落实“村报告、乡采样、县检测”核酸检测策略,可同步开展抗原检测,尽早发现疫情。
(二)风险职业人群检测。
对与入境人员、物品、环境直接接触的人员(如跨境交通工具司乘、保洁、维修等人员,口岸进口物品搬运人员,海关、移民管理部门直接接触入境人员和物品的一线人员等)、集中隔离场所工作人员、定点医疗机构和普通医疗机构发热门诊医务人员等每天开展1次核酸检测。
对从业环境人员密集、接触人员频繁、流动性强的从业人员(如快递、外卖、酒店服务、装修装卸服务、交通运输服务、商场超市和农(集)贸市场工作人员等)、口岸管理服务人员以及普通医疗机构除发热门诊外的其他科室工作人员等,每周开展2次核酸检测。辖区内出现1例及以上本土疫情后,根据疫情扩散风险或当地疫情防控要求加密核酸检测频次。
(三)重点机构和场所人员检测。
学校和托幼机构、养老机构、儿童福利领域服务机构、精神专科医院、培训机构等重点机构,监管场所、生产车间、建筑工地等人员密集场所,常态化下应做好相关人员症状监测,可根据当地防控需要组织开展核酸抽检。辖区内出现1例及以上本土疫情后,应及时组织完成1次全员核酸检测,后续可根据检测结果及疫情扩散风险,按照每天至少20%的抽样比例或辖区检测要求开展核酸检测。
(四)社区管理人群检测。
1.纳入社区管理的新冠肺炎出院(舱)感染者及其同住人员,在出院(舱)后第3、7天各开展1次核酸检测。
2.对结束闭环作业的高风险岗位从业人员开展“5天居家健康监测”,期间赋码管理,第1、3、5天各开展1次核酸检测,非必要不外出。
3.对高风险区外溢人员开展“7天居家隔离医学观察”,期间赋码管理、不得外出,在居家隔离第1、3、5、7天各开展1次核酸检测。管理期限自离开高风险区域算起直至满7天。流入地排查发现后,应立即对外溢人员开展1次核酸检测,后续按要求的频次开展;排查发现外溢情况时,如溢出人员离开高风险区已超过7天,立即完成1次核酸检测后,无需进行居家隔离。
4.对低风险区外溢人员,3天内完成两次核酸检测,期间间隔24小时。
5. 对涉疫场所暴露人员,在判定后的第1、3天各开展1次核酸检测。
6. 解除集中隔离的密切接触者和入境人员,在居家隔离的第1、3天各开展1次核酸检测。
7. 其他需要协查人员,按照属地防控要求开展核酸检测和健康监测。排查或协查发现风险人员后,立即开展1次核酸检测。
(五)购药人员检测。
出现本土疫情后,辖区药店应对购买退热、抗病毒、抗生素、止咳感冒等药物的人员进行实名登记并推送辖区街道(社区)管理,及时督促用药者开展核酸检测,必要时可先开展1次抗原检测。
(六)跨区域流动人员检测。
按照“自愿、免费、即采即走、不限制流动”原则,在机场、火车站、长途客运站、高速公路省界服务区、港口等地设置核酸采样点,面向跨省流动人员提供“落地检”服务,引导自驾游人员每到一地主动进行核酸检测。
旅客需凭48小时内核酸检测阴性证明乘坐飞机、高铁、列车、跨省长途客运汽车、跨省客运船舶等交通工具。离开陆地边境口岸城市人员需持48小时内核酸检测阴性证明。
对入住宾馆酒店和进入旅游景区人员需查验健康码和72小时内核酸检测阴性证明。
3岁以下婴幼儿等特殊人群可免于查验核酸检测阴性证明。
二、区域核酸检测
疫情处置过程中,在流行病学调查基础上,根据疫情发生地区人口规模大小、感染来源是否明确、是否存在社区传播风险及传播链是否清晰等因素综合研判,根据风险大小,按照分级分类的原则,确定检测人群的范围、频次和先后顺序。如个别病例和无症状感染者对居住地、工作地、活动区域传播风险较低,密切接触者已及时管控,经研判无社区传播风险,可不开展区域核酸检测。
(一)省会城市和千万级人口以上城市。
疫情发生后,经流调研判,传播链不清、风险场所和风险人员多、风险人员流动性大,疫情存在扩散风险时,疫情所在区每日开展1次全员核酸检测,连续3次核酸检测无社会面感染者后,间隔3天再开展1次全员核酸检测,无社会面感染者可停止全员核酸检测。
感染者活动频繁、停留时间长的其他区,可基于流调研判,划定一定区域开展全员核酸检测。原则上每日开展1次全员核酸检测,连续3次核酸检测无社会面感染者,可停止全员核酸检测。
发生跨区的广泛社区传播疫情时,提级指挥,由省级疫情联防联控机制决定是否在全市范围内开展全员核酸检测。
(二)一般城市。
疫情发生后,经流调研判,传播链不清、风险场所和风险人员多、风险人员流动性大,疫情存在扩散风险时,疫情所在市的城区每日开展1次全员核酸检测,连续3次核酸检测无社会面感染者后,间隔3天再开展1次全员核酸检测,无社会面感染者可停止全员核酸检测。
城区之外的区域,基于流调研判,划定一定区域开展全员核酸检测。原则上每日开展1次全员核酸检测,连续3次核酸检测无社会面感染者,可停止全员核酸检测。
(三)农村地区。
疫情发生后,经流调研判,传播链不清、风险场所和风险人员多、风险人员流动性大,疫情存在扩散风险时,疫情涉及的自然村、涉及乡镇政府所在地及所在县城,每日开展1次全员核酸检测,连续3次核酸检测无社会面感染者后,间隔3天再开展1次全员核酸检测,无社会面感染者可停止全员核酸检测。
疫情波及多个乡镇时,基于流调研判,扩大范围开展全员核酸检测。原则上每日开展1次全员核酸检测,连续3次核酸检测无社会面感染者,可停止全员核酸检测。
新冠肺炎疫情风险区划定及管控方案
为指导各地在疫情处置中做好风险区域划分,有效落实风险区域相关防控措施,最大限度降低疫情对人民群众生产、生活的影响,根据《中华人民共和国传染病防治法》《中华人民共和国基本医疗卫生与健康促进法》《突发公共卫生事件应急条例》《关于进一步优化新冠肺炎疫情防控措施 科学精准做好防控工作的通知》等法律法规和文件要求,结合各地经验做法,制定本方案。
一、科学划定风险区域
坚持“预防为主、防治结合、依法科学、分级分类”的原则,实现常态化精准防控和疫情应急处置有机结合、快速转换。一旦发生本土疫情,要尽早将病例和无症状感染者所在县(市、区、旗)精准划分为高风险区、低风险区两类风险区,统筹各方面力量,实施分类管理措施,根据疫情形势及时动态更新风险等级及管控措施,主动对外发布。疫情处置过程中,如个别病例和无症状感染者对居住地、工作地、活动区域造成的传播风险较低,密切接触者已及时管控,经研判无社区传播风险,可不划定风险区;未发生本土疫情的县(市、区、旗),要切实落实常态化疫情防控各项措施,无需划定风险区。
(一)高风险区。
1.划分标准。原则上将感染者居住地,以及活动频繁且疫情传播风险较高的工作地和活动地等区域,划为高风险区。高风险区一般以单元、楼栋为单位划定。在疫情传播风险不明确或存在广泛社区传播的情况下,可适度扩大高风险区划定范围。风险区域范围可根据流调研判结果动态调整。
2.防控措施。实行封控措施,期间“足不出户、上门服务”。封控期间发现新的感染者,由当地联防联控机制组织开展风险研判,按照“一区一策”要求,可将原封控区域全部或部分延长封控时间。
3.解除标准。高风险区连续5天未发现新增感染者,且第5天风险区域内所有人员完成一轮核酸筛查均为阴性,降为低风险区。符合解封条件的高风险区要及时解封。
(二)低风险区。
高风险区所在县(市、区、旗)的其他地区划定为低风险区。实行“个人防护、避免聚集”,离开所在城市持48小时内核酸检测阴性证明。
所有高风险区解除后,县(市、区、旗)全域实施常态化防控措施。
(三)风险区划定的主要考虑因素。
高风险区、低风险区的划定由地市级疫情防控指挥部门组织专家组根据疫情传播风险的大小进行划定,省级联防联控机制(领导小组、指挥部)靠前指挥并给予专业指导支持。具体可综合考虑以下因素:
1.病例和无症状感染者居住条件、居住环境、居住地周边的自然屏障(公路、河流、山川等)。
2.相关区域内人群防护情况、人群聚集情况、病例和无症状感染者与其他人员接触的频繁程度。
3.病例和无症状感染者工作、活动的时间、范围以及相关场所的密闭性、通风情况。
4.疫情发现后开始调查时间的间隔长短等。
(四)出现以下情形的确诊病例和无症状感染者,不纳入风险区域判定。
1.集中隔离医学观察期间发现的确诊病例和无症状感染者,经调查评估无集中隔离点之外传播风险。
2.居家隔离医学观察期间发现的确诊病例和无症状感染者,经调查评估无家庭外传播风险。
3.高风险岗位从业人员严格闭环管理期间发现的确诊病例和无症状感染者,经调查评估无闭环外人员传播风险。
4.出院(舱)后核酸检测阳性人员,经调查评估无传播风险。
5.核酸检测Ct值≥35,且经甄别为既往感染的入境人员。
二、明确工作机制和职责分工
高风险区、低风险区的防控工作由地市级疫情防控指挥部门统一指挥。在高风险区所在社区设立社区防控办公室,一般下设综合协调组、健康监测组、医疗保障组、消毒组、转运组、后勤保障组、安全保卫组等工作组,统筹街道(乡镇)、社区(村)、公安、卫生健康、疾控、发展改革、商务、工业和信息化、住房城乡建设、交通运输、市场监管以及群团组织、下沉干部、志愿者等各方面力量开展工作,具体由各地结合实际和防控需要确定。各工作组的职责如下:
(一)综合协调组。主要负责协助社区防控办公室负责同志做好统筹协调工作,做好信息收集报告和发布、人员摸排协查、核酸检测组织等工作。
(二)健康监测组。主要负责居民健康监测和健康宣教等工作。
(三)医疗保障组。主要负责提供医疗服务和心理支持等工作,配合做好外出就医人员转运工作。
(四)消毒组。主要负责重点部位、重点区域消毒和终末消毒等工作。
(五)转运组。主要负责核酸检测阳性者、出现新冠肺炎相关症状人员、密切接触者以及外出就医人员转运工作。
(六)后勤保障组。主要负责生活物资供应保障、垃圾分类清运等工作。
(七)安全保卫组。主要负责区域内巡逻、卡口封闭管理、协助人员摸排协查、核酸检测组织等工作。
三、分类实施社区防控措施
(一)高风险区。
1.区域封闭。安排24小时巡逻值守,可通过安装监控设备、电子门磁等加强管理,防止人员外出流动,严格做到足不出户。对因就医等确需外出人员,须经社区防控办公室协调安排,实行专人专车,全程做好个人防护,落实闭环管理。
高风险区如位于城乡接合部或农村地区,卫生条件不足、管理难度大、存在较高传播风险,可将区域内居民转运至集中隔离场所(如确有必要,每户至多可留1人)。居家时做好环境消毒、居室通风等措施。
2.宣传引导。通过微信、短信、公众号、小喇叭、一封信等多种方式,及时发布封控信息和相关安排。引导居民落实个人防护、居室通风等要求。密切关注和及时回应居民诉求,共同营造良好的防控氛围。
3.人员摸排。通过逐户上门摸排、建立微信群、查看水表电表信息等方式,尽快摸清高风险区内所有人员底数,及时掌握独居老人、未成年人、孕产妇、残疾人、行动不便人员、血透患者、精神障碍患者、慢性病患者等人员情况。及时掌握尚未转运的应转运隔离人员情况,实行专人专管、严格管控,在转运前严格落实足不出户、上门采样、健康监测等防控措施。
4.健康监测。对高风险区内所有人员进行健康监测,实施每日零报告制度。每天上、下午各开展1次体温检测和症状问询,了解所有人员使用退热、咳嗽感冒、抗生素、抗病毒等药物情况,并填写“十大症状”健康监测登记表。发现有发热、干咳、乏力、咽痛、嗅(味)觉减退、鼻塞、流涕、结膜炎、肌痛和腹泻等症状的,由健康监测组立即报告并安排上门核酸检测。
5.核酸检测。在实施封控后前3天连续开展3次检测,第1天和第3天完成2次全员核酸检测,第2天开展1次抗原检测,后续检测频次可根据检测结果确定;解除管控前24小时内,应完成1次区域内全员核酸检测。开展核酸检测时,要合理设置采样点并由专业人员评估后启用;科学确定行进路线,加强现场组织管理,实行专人引导、分时分区、固定路线,督促做好个人防护,防止交叉感染。对曾发现阳性感染者的楼宇、院落可先行抗原检测,阴性后再有序进行核酸检测。对尚未转运的风险人员、抗原检测阳性、核酸混管阳性的待复核人员、行动不便的病人和高龄老人等特殊人员,应上门采样,实行单采单检。
6.人员转运。高风险区内人员如被判定为密切接触者,8小时内转运至集中隔离场所。发现核酸检测阳性者,2小时内转运至定点医疗机构。相关人员转运前要就地加强管控,转运中要强化转运人员和工作人员的个人防护。
7.环境消毒和监测。强化重点区域、重点部位消毒,对厢式电梯(楼道)等重点区域和电梯按键、楼梯扶手、单元门把手等人员频繁接触的重点部位进行消毒。对病例和无症状感染者的居住、工作、活动等场所,及时开展终末消毒并评估消毒效果。加强消毒人员培训、技术指导和督导评价。
8.垃圾分类清运。规范设置生活垃圾临时收集点和医疗废物临时收集点。核酸检测阳性者、密切接触者产生的垃圾和工作人员使用过的防护用品等,参照医疗废物处理。其他垃圾可作为“其他相关生活垃圾”,统一收集后按照“先消毒,双套袋”要求处理,做到“日产日清”,保持环境清洁卫生。
9.生活物资和医疗保障。调配力量,明确专门队伍负责居民基本生活物资供应,切实做好需求收集、帮助购买、配送到户等工作。当地疫情防控指挥部门要协调发展改革、商务、公安、交通运输等部门,畅通运输通道,推动保供单位、大型商超加强与社区的对接,及时配送有关物资;要指定专门医疗机构为高风险区居民提供就医服务,推动建立社区与专门医疗机构的对接机制,为独居老人、未成年人、孕产妇、残疾人、行动不便人员、血透患者、精神障碍患者、慢性病患者等提供就医便利。
10.心理援助与社会工作服务。告知高风险区内人员心理援助热线电话号码,提供心理支持、心理疏导等服务,缓解负面情绪,预防与减轻疫情所致的心理困顿,防范心理压力引发的极端事件。发现高风险区内人员出现精神卫生问题时,及时向对口精神卫生医疗机构转介。
(二)低风险区。
1.强化社会面管控。区域内各类人员按照要求开展核酸检测,期间尽量减少外出、不聚集、不扎堆,外出时做好个人防护;严格落实进入室内公共场所预约、错峰、限流、测温、登记、戴口罩等措施。
2.人员协查管控。收到高风险区外溢人员协查信息后,应于24小时内完成风险人员排查,并配合做好人员管理、健康监测、核酸检测、人员转运等工作;对无法排查的人员要及时反馈相关情况,形成协查闭环。
3.交通管控。低风险区内人员倡导非必要不离开本区域,跨市流动须持48小时内核酸检测阴性证明。对运输生产生活、医疗防护物资以及从事道路运输“点对点”转运的车辆和人员,在严格落实消毒、封闭管理等各项防控措施的基础上,保障其通行顺畅。加强火车站、机场、公路、水路等出入区域交通关口管控,做好测温、查证、验码等工作。
4.核酸检测。根据疫情传播风险评估结果和风险人员协查管理情况,科学确定低风险区内开展核酸检测的人群范围和频次等。开展核酸检测时,就近就便设置采样点,并由专业人员评估后启用;加强现场组织管理,有序开展、避免聚集,并督促做好个人防护。
5.健康宣教。加强健康教育,提醒居民减少外出、避免聚集、保持社交距离、做好个人防护,出现发热、干咳、乏力、咽痛、嗅(味)觉减退、鼻塞、流涕、结膜炎、肌痛和腹泻等症状后要及时主动前往医疗机构就诊。做好防控政策宣传引导,使居民主动配合做好风险人员协查工作。
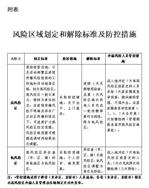
高、低风险区域划定和管控措施见附表。
四、加强组织保障
(一)完善工作体系。
建立“三级包保”制度,充分发挥基层党组织作用,实行县(市、区)干部包街道(乡镇)、乡镇(街道)干部包社区(村)、行政村(社区)干部包户。建立“五包一”制度,细化责任分工,由街道(乡镇)干部、社区网格管理员、基层医务工作者、民警、志愿者等共同负责落实社区防控措施,做到宣教、排查、管控、督导、关爱“五个到位”。建立多部门沟通会商机制,加强社区与属地卫生健康、疾控、公安等联防联控相关单位的沟通协调,形成疫情防控合力。医院和疾控机构要充分发挥专业优势,为社区做好人员管控、健康监测、核酸检测、人员转运、清洁消毒等工作提供支持。
(二)合理配备人员。
各县(市、区)、街道(乡镇)和社区(村)要根据当地社区规模和疫情防控工作需要,配足防控人员和医疗防控物资。县(市、区)及以上疫情防控指挥部门要统筹安排好高风险区的防控人员,高风险区工作人员原则上应按照不少于居民人数十分之一的比例配备,省市有关单位干部可下沉到各工作组开展工作。
(三)做好培训演练。
加强工作人员培训,使其全面掌握新冠肺炎防控知识、防控政策和个人防护技能,明确工作要求,科学精准落实各项防控措施。本方案印发后,各地要加强培训演练,及时完善工作机制,掌握不同风险区域的防控措施和要求。
(四)强化工作人员管理。
工作人员应根据暴露风险规范做好相应级别防护,完成新冠病毒疫苗全程接种方能上岗。高风险区工作人员工作期间实行全程封闭管理,要做好健康监测和保持一定频次的核酸检测,工作结束后进行5天的居家健康监测。
(五)加强生活物资保障。
县(市、区)及以上疫情防控指挥部门要会同有关方面建立跨区域物资联保联供协作机制,由发展改革、商务、交通运输等部门牵头,负责物资统筹、采购、调拨、运输等保障工作,支持相关企业发挥托底保供作用,严格执法、稳定物价,并做好与社区防控办公室的对接,畅通绿色通道,全力保障居民生活物资供应。
(六)积极创建“无疫小区”。
坚持科学精准要求,高标准落实各项防控措施,对未发生疫情、符合解除标准的要及时动态调整相应防控措施,充分调动社区居民参与、配合防控工作的积极性,增强干部群众战胜疫情的信心决心,及时恢复正常生产生活秩序,统筹好疫情防控和经济社会发展。
(七)抓好督导检查。
各地要加强对社区防控工作的督导检查,由县(市、区)及以上党委政府组织督导组,建立日常督导检查机制,定期通报检查和整改情况。对发生疫情的县(市、区),可采取在有关重点区域驻点督导等方式,督促当地切实落实各项防控措施。

新冠肺炎疫情居家隔离医学观察指南
一、管理对象
包括密切接触者中的特殊人群、解除集中隔离后的密切接触者和入境人员、高风险区外溢人员及其他经专业人员评估无法进行集中隔离医学观察的人员。
二、场所要求
(一)居家隔离医学观察者最好单独居住;如果条件不允许,选择一套房屋里通风较好的房间作为隔离室,保持相对独立。
(二)在相对独立的隔离室外放置桌凳,作为非接触式传递物品的交接处。
(三)房间使用空调系统通风时,应选择分体空调,如使用集中空调,保证空调运行正常,加大新风量,全空气系统关闭回风。
(四)条件允许的情况下,尽量使用单独卫生间,避免与其他家庭成员共用卫生间。
(五)房间内应当配备体温计、纸巾、口罩、一次性手套、消毒剂等个人防护用品和消毒产品及带盖的垃圾桶。
三、管理要求
(一)社区服务要求。
1.登记造册。街道(镇)、社区(村)工作人员要及时与居家隔离医学观察人员取得联系,掌握居家隔离医学观察人员信息,查看居住场所是否满足居家隔离医学观察条件,下发居家隔离医学观察告知书(参见附表1),告知居家隔离医学观察相关要求,并按照“一户一档”或“一人一档”要求,登记造册,纳入社区网格化管理。掌握空巢独居老年人、有基础性疾病患者、孕产妇、血液透析患者等居家隔离医学观察特殊人员情况,建立台账,做好必要的生活保障和关爱服务。
2.监测信息收集。街道(镇)、社区(村)可通过建立微信群、小程序等方式,每日早晚两次定期询问和收集居家隔离医学观察人员的体温、症状等信息,如发现有发热、干咳、乏力、咽痛、嗅(味)觉减退、腹泻等症状人员,立即报告,并由专人联系120负压急救车,按就近原则送往发热门诊或定点医疗机构就医。
3.核酸检测。居家隔离医学观察期间的核酸检测由社区组织采样人员上门采集,并及时推送核酸检测结果。
4.环境清洁与垃圾处理。每天对居家隔离医学观察人员居住楼层走道、楼梯等场所进行一次消毒,至少清理一次垃圾,必要时及时清理。
5.心理援助与社会工作服务要求。告知居家隔离医学观察者心理援助热线电话号码,提供心理支持、心理疏导等服务,缓解隔离人员的负面情绪,预防与减轻疫情所致的心理困顿,防范心理压力引发的极端事件。发现居家隔离医学观察者出现精神卫生问题时,及时向对口精神卫生医疗机构转介。
6.定时抽查。社区应定期对辖区内正在实施居家隔离医学观察人员开展抽查,了解其是否按照要求进行居家隔离医学观察,是否离开居住地,是否参加聚集性活动,是否按时完成核酸检测等活动。
7.工作人员防护。社区医学观察管理人员与居家隔离医学观察者接触时,处理其污染物及污染物体表面时,应当做好自我防护,穿戴一次性工作帽、医用外科口罩、工作服、一次性手套,与其保持1米以上距离。转运阳性感染者、处理感染者污染物及污染物体表面时或因其他工作需要与隔离者近距离接触时,应当佩戴N95/KN95颗粒物防护口罩。
(二)居家隔离医学观察者自我管理要求。
1.健康监测。居家隔离医学观察者应当每天早、晚各进行1次体温测量和自我健康监测,并将监测结果主动报告至社区医学观察管理人员。医学观察期间,如出现发热、干咳、乏力、咽痛、嗅(味)觉减退、腹泻等症状时,社区管理人员应当及时向当地卫生健康行政部门和辖区疾控机构报告。
2.禁止外出。居家隔离期间赋码管理,居家隔离人员严格做到不外出,拒绝一切探访。对因就医等确需外出人员,经所在社区医学观察管理人员批准后方可外出,安排专人专车,全程做好个人防护,落实闭环管理。
3.个人防护。非单独居住者,其日常生活、用餐尽量限制在隔离房间内,其他人员不进入隔离房间。隔离房间内活动可不戴口罩,离开隔离房间时要戴口罩。尽量减少与其他家庭成员接触,必须接触时保持1米以上距离,规范佩戴医用外科口罩。如居家隔离医学观察者为哺乳期母亲,在做好个人防护的基础上可继续母乳喂养婴儿。
4.核酸检测和抗原自测。居家隔离医学观察人员需根据相关防控要求配合工作人员完成核酸检测、抗原自测和结果上报。
5.卫生防疫要求。
(1)保持家居通风,每天尽量开门窗通风,不能自然通风的用排气扇等机械通风。
(2)做好卫生间、浴室等共享区域的通风和消毒。
(3)准备食物、饭前便后、摘戴口罩等,应当洗手或手消毒。擦手时,最好使用一次性擦手纸。
(4)讲究咳嗽礼仪,咳嗽或打喷嚏时用纸巾遮盖口鼻或用手肘内侧遮挡口鼻,将用过的纸巾丢至垃圾桶,如接触呼吸道分泌物立即洗手或手消毒。
(5)不与家庭内其他成员共用生活用品,餐具使用后应当清洗和消毒。餐具首选煮沸消毒15分钟,也可用含有效氯250mg/L~500mg/L含氯消毒液溶液浸泡15分钟后再用清水洗净。
(6)台面、门把手、电话机、开关、热水壶、洗手盆、坐便器等日常可能接触使用的物品表面,用含有效氯250mg/L~500mg/L的含氯消毒剂擦拭,后用清水洗净,每天至少1次。每天用含有效氯250mg/L~500mg/L的含氯消毒剂进行湿式拖地。
(7)居家隔离医学观察者的毛巾、衣物、被罩等需清洗时,要单独放置,用含有效氯250mg/L~500mg/L的含氯消毒剂浸泡30分钟,或采用煮沸15分钟消毒后用清水漂洗干净。
(8)如家庭共用卫生间,居家隔离医学观察者每次用完厕所应当消毒1次;若居家隔离医学观察者使用单独卫生间,厕所可每天消毒1次。便池及周边可用含有效氯2000mg/L的含氯消毒液擦拭消毒,作用30分钟。厕所门把手、水龙头等手经常接触的部位,可用含有效氯为500mg/L的含氯消毒液或其他可用于表面消毒的消毒剂擦拭消毒,作用30分钟后清水擦净。
(9)用过的纸巾、口罩、一次性手套以及其他生活垃圾装入塑料袋,放置到专用垃圾桶,每天清理,清理前用含有效氯500mg/L~1000mg/L的含氯消毒液或75%酒精喷洒消毒至完全湿润,然后扎紧塑料口袋,再和家里其他垃圾一起丢弃。
(10)被唾液、痰液等污染的物品随时消毒,消毒时用含有效氯500mg/L~1000mg/L含氯消毒液、75%酒精或其他可用于表面消毒的消毒剂擦拭消毒,作用30分钟后清水擦净。大量污染物,应当使用一次性吸水材料(干毛巾)完全覆盖后用足量的含有效氯5000mg/L~10000mg/L的含氯消毒剂浇在吸水材料上消毒,作用30分钟以上,小心清除干净。再用含有效氯500mg/L~1000mg/L的含氯消毒剂擦(拖)被污染表面及其周围 2平方米。处理污染物应当戴手套与口罩,处理完毕后应沐浴、更换衣服。
6.居家隔离医学观察解除。居家隔离医学观察期满,核酸检测结果阴性,且无任何异常症状者,经社区核实,并收到居家隔离医学观察解除通知单(参见附表2),可解除居家隔离医学观察。
(三)共同居住者或陪护人员要求。
1.陪护人员与居家隔离医学观察者接触时,处理其污染物及污染物体表面时,应当做好自我防护,穿戴一次性工作帽、医用外科口罩、工作服、一次性手套,与其保持1米以上距离。
2.与居家隔离医学观察者任何直接接触,或离开其居住空间后,准备食物、饭前便后、戴手套前、脱手套后要进行双手清洁及消毒。
3.有基础疾病的人员和老年人不能作为儿童、孕产妇、半自理及无自理能力等居家隔离人员的陪护人员。
4.共同居住者或陪护人员一并遵守居家隔离医学观察管理要求。
(四)集中隔离后的人员转运。
社区及时接收需居家隔离人员相关信息,如姓名、性别、年龄、现住址、联系电话、身份证号、健康状况(是否有基础疾病、精神疾病,服药情况,是否有需要陪护的儿童、老年人、无自理能力的病患,是否为孕产妇等)等进行登记,点对点闭环转运至居家隔离地点。应保障相应的转运车辆及人员,并做好相关培训工作。转运期间做好相应的防护措施。
四、保障要求
(一)组织保障。居家隔离医学观察者所在社区指定专人承担社区医学观察管理、采样服务工作,明确职责,落实24小时值班制度,及时发现问题,及时解决问题。
(二)生活物资保障。建立居家隔离期间需求清单,明确生活物资供应专门力量,优化终端配送,打通配送“最后一米”。
(三)防护物资保障。社区应储备足够的防护物资(包括各级别的口罩、医用手套、医用防护服、医用防护眼罩等)、消毒设施和药品等。
(四)医疗服务保障。社区与药房、医疗机构等建立直通热线,做好服务衔接,满足居民用药、就医等需求。落实首诊负责制和急危重症抢救制度,不得以任何理由推诿拒诊。

新冠肺炎疫情居家健康监测指南
一、适用对象
结束闭环作业的高风险岗位从业人员、新冠肺炎感染者出院(舱)人员及其他经专业人员评估需进行居家健康监测的人员。
二、场所要求
(一)选择在通风较好的房间居住,尽量保持相对独立。
(二)条件允许的情况下,尽量使用单独卫生间,避免与其他家庭成员共用卫生间。
(三)房间内应当配备体温计、纸巾、医用防护口罩、一次性手套、消毒剂等个人防护用品和消毒产品及带盖的垃圾桶。
三、管理要求
(一)社区服务要求。
1.登记造册。街道(镇)、社区(村)工作人员要加强摸排和信息登记,及时掌握返回属地居家健康监测的人员信息,及时与居家健康监测人员取得联系,进行信息核实,通过下发居家健康监测告知书(参见附表),告知居家健康监测相关要求,并按照“一户一档”或“一人一档”要求,登记造册,纳入社区网格化管理。掌握空巢独居老年人、有基础性疾病患者、孕产妇、血液透析患者等居家健康监测特殊人员情况,建立台账,做好必要的生活保障和关爱服务。街道(镇)、社区(村)可通过告知书、一封信及微信等方式加强居家健康监测宣教和指导,提醒社区需居家健康监测人员应主动与社区取得联系,及时报备,督促其按要求做好居家健康监测。
2.监测信息收集。街道(镇)、社区(村)可通过建立微信群、小程序等方式,每日早晚两次定期询问和收集居家健康监测人员的体温、症状等信息,如发现有发热、干咳、乏力、咽痛、嗅(味)觉减退、腹泻等症状人员,立即报告,并由专人联系120负压急救车,按就近原则送往发热门诊或定点医疗机构就医。
(二)居家健康监测人员管理要求。
1.健康监测。实行居家健康监测人员每日早晚各测量1次体温,做好症状监测,并向社区(村)如实报告。如出现发热、干咳、乏力、咽痛、嗅(味)觉减退、腹泻等症状,应立即告知社区工作人员,并配合前往医疗机构就诊,就诊时如实告知医务人员流行病学史。
2.外出限制。居家健康监测期间,本人要严格落实非必要不外出,如就医等特殊情况必需外出时做好个人防护,规范佩戴N95/KN95颗粒物防护口罩,避免乘坐公共交通工具。
3.核酸检测。居家健康监测人员需根据防控要求配合完成核酸检测。
4.卫生防疫要求。
(1)保持家居通风,每天尽量开门窗通风。
(2)做好居家环境卫生清洁,对卫生间、浴室等共享区域定期通风和消毒;对门把手、手机、开关等日常高频接触物品表面定期消毒。
(3)做好手卫生,讲究咳嗽礼仪,咳嗽或打喷嚏时用纸巾遮盖口鼻或用手肘内侧遮挡口鼻,将用过的纸巾丢至垃圾桶,如接触呼吸道分泌物立即洗手或手消毒。
(4)尽量不与家庭内其他成员共用生活用品,避免与家人密切接触,用餐时提倡分餐制。
四、保障要求
(一)组织保障。街道(镇)、社区(村)应组织专人负责居家健康监测人员的管理,明确职责,落实24小时值班制度,及时发现问题,及时解决问题。建立信息共享机制,定期报告居家健康监测人员管理情况。
(二)物资保障。社区应储备足够的防护物资(包括各级别的口罩、医用手套、医用防护服等)、核酸检测采样物资和消毒物资等。
(三)心理援助与社会工作服务。告知居家健康监测人员心理援助热线电话号码,提供心理支持、心理疏导等服务,缓解负面情绪,预防与减轻疫情所致的心理困顿,防范心理压力引发的极端事件。发现居家健康监测人员出现精神卫生问题时,及时向对口精神卫生医疗机构转介。

国务院应对新型冠状病毒肺炎
疫情联防联控机制综合组
2022年11月19日

陕公网安备 61019602000052号