为了快速、精准、彻底阻断疫情,按照全市疫情防控工作的统一安排,沣东新城新冠肺炎疫情防控指挥部决定于12月25日起,在全区内开展新一轮核酸筛查工作,现就有关事宜通告如下:
筛查范围
沣东新城辖区内的常住人口、流动人口。
筛查时间
2021年12月25日12时启动,12月26日12时结束。
注意事项
● 请广大市民群众在规定的时间内积极参加核酸筛查。
● 广大市民群众要携带手机和身份证等有效身份证件,按照小区安排的检测时间,分时段、有序到达核酸采样点,并按照现场工作人员的指引,配合开展核酸筛查。
● 检测时,全程佩戴口罩,与他人保持 1 米以上间隔,不交谈,不聚集。
● 完成核酸采样的市民,可通过“西安一码通”小程序查询检测结果。
疫情防控,人人有责!
为了您和家人的健康,请做好个人防护
坚持戴口罩、勤洗手、勤通风
用公筷等良好生活习惯
保持居家,减少不必要的外出
如有发热等不适症状,请主动与社区联系
到相应的医疗机构发热门诊就诊
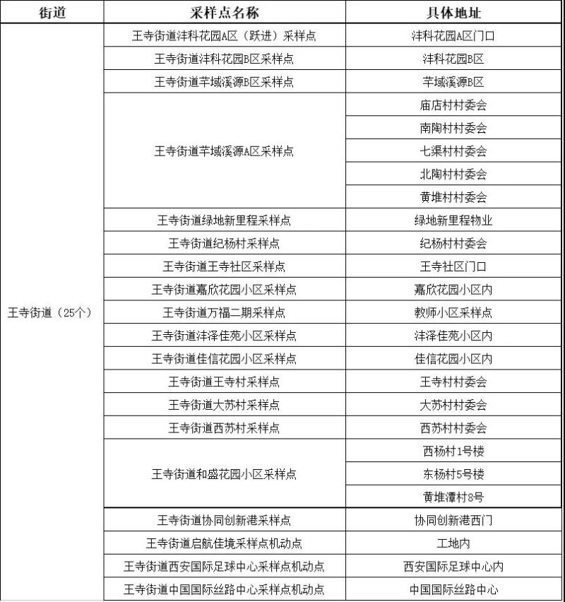
沣东新城核酸采样点位








陕公网安备 61019602000052号