春节假期接近尾声,又要回到忙碌的工作岗位了,小编在此提醒大家明天就是工作日,以下这些重要提示请您关注。
上班时间有变!!2025 年春节放假时间:1月28日(农历除夕、周二)至2月4日(农历正月初七、周二)共8天,2月8日(周六)要上班!!!
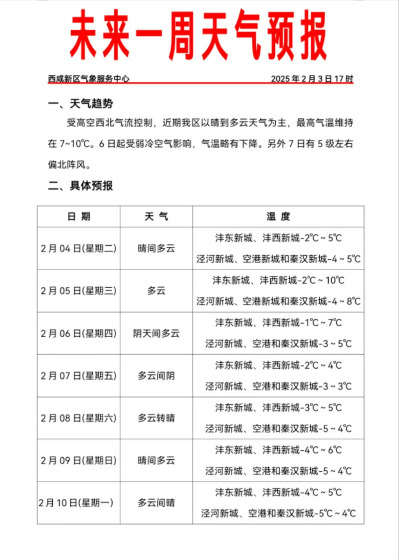
近期天气信息
受高空西北气流控制,近期新区以晴到多云天气为主,最高气温维持在7~10℃。6日起受弱冷空气影响,气温略有下降。另外7日有5级左右偏北阵风。
具体预报如下:
今天:晴间多云,沣东新城、沣西新城-2℃~5℃,泾河新城、空港新城和秦汉新城-4℃~5℃。
今天晚上到5日白天:晴间多云,沣东新城、沣西新城-2℃~10℃,泾河新城、空港新城和秦汉新城-4℃~8℃。
5日晚上到6日白天:多云,沣东新城、沣西新城-1℃~7℃,泾河新城、空港新城和秦汉新城-3℃~5℃。

温馨提示
1、提前做好返程规划。请大家根据交通流量、天气变化提前计划安排,尽量避开出行高峰和恶劣天气。
2、行车过程中谨慎驾驶,注意安全。乘车时全程全员系好安全带,不超速行驶、疲劳驾驶,不频繁变更车道。
3、乘车时按序通行。遇有车辆缓行、排队时,不加塞抢行,不占用应急车道。经过急弯陡坡、长下坡时,要注意观察、减速慢行、拉大车距,确保行车安全。
4、高速公路发生交通事故或车辆故障后,要立即“车靠边、人撤离、即报警”。
返程安全提示





节后上班第一天记得及时调整,规律作息,新的一天也要元气满满。
补充睡眠
合理安排起居,让自己的生活有规律,常言说“早睡早起身体好”还是很有道理的,节日期间更要注意保持良好的生活规律。
最主要的,还是要把自己平时上班的生物钟调回来啊!试着放弃今晚还要出门逛逛的计划,10点入睡,然后再7点起床,上班不迟到。
清理肠胃
定时饮食,多喝茶、多吃水果,多吃新鲜的绿叶蔬菜、稀饭、面条汤、疙瘩汤、咸菜等“清火”食品,还可适当吃一些健胃消食片或山楂片,尽量吃清淡一点的饭菜,让已经“不堪重负”的胃肠得到休息。

调整状态
假期最后一天好好休息,上班前夕不去组织聚会等容易让人兴奋的活动。可以自己静静看个书,或者给家人、朋友打个电话聊聊天。
茶水和水果降火
不少人节后常常会感觉口干舌苦、食欲不振,还有的人眼睛发红、牙痛、口腔溃疡、嘴角起疱疹等,可以准备茶水和水果。
调整情绪,保持心情舒畅,不急不躁,也可以让“内火”慢慢降下来。
睡前泡脚
睡前用热水洗脚,按摩脚心足趾对疏通经络、调整脏腑、促进血液循环,增强新陈代谢,尤其是对神经衰弱、失眠、头痛等症均有疗效或辅助治疗作用。
休闲放松调整身心
每天工作一段时间后,可通过闭目养神、聆听舒缓一些的轻音乐、读书阅报等方式调整身心。

陕公网安备 61019602000052号