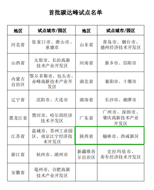
近日,国家发展改革委公布了首批35个碳达峰试点城市和园区,西咸新区成功入选。
今年10月,国家发展改革委印发了《国家碳达峰试点建设方案》,将在全国范围内选择100个具有典型代表性的城市和园区开展碳达峰试点建设,聚焦破解绿色低碳发展面临的瓶颈制约,探索不同资源禀赋和发展基础的城市和园区碳达峰路径,为全国提供可操作、可复制、可推广的经验做法。

国家发展改革委有关负责人表示,首批将在15个省区开展碳达峰试点建设,由有关省区发展改革委提出建议名单,经本地区人民政府同意后报国家发展改革委确认。国家发展改革委将根据首批试点推进情况,组织开展后续试点建设。
西咸新区作为首个以创新城市发展方式为主题的国家级新区,新区以创新为引领,坚持以国家气候适应型城市和气候投融资“双试点”建设为抓手,积极稳妥推进碳达峰碳中和,在创新驱动发展、绿色基础设施、生态环境保护、资源循环利用等多个领域成果丰硕。
创新开发理念,新区在全域推广中深层地热能供热技术,创新发展经验走出陕西、应用在北京、河南等地,为区域绿色可持续发展提供了可借鉴样本。作为全国首批海绵城市建设试点地区,新区加快推进海绵城市建设,打造西北生态城市建设示范高地。推广绿色建筑和装配式建筑,建成省内规模最大的装配式建筑产业基地,沣西新城游泳馆成为全国首个AAA级装配式近零能耗建筑。

优化产业布局,依托秦创原总窗口,新区构建“3+7+N”产业格局,布局光伏、氢能、智能网联汽车3条主产业链,打造新能源、数字经济等7大产业集群,培育新材料、科技文旅等若干产业。近年来,隆基绿能光伏、维纳氢能、三一智能制造等一批绿色低碳产业项目先后落地,推动秦创原总窗口绿色产业聚集效应加速显现。

陕公网安备 61019602000052号