西咸新区将举行西安-咸阳一体化秋季大型综合招聘会

为持续加强辖区企业用工保障,西咸新区将于9月26日举行西安-咸阳一体化秋季大型综合招聘会,岗位信息正式发布详细如下。

“金秋有你 就在西咸”西安-咸阳一体化秋季大型综合招聘会

一、招聘会安排

主题:“金秋有你 就在西咸”西安-咸阳一体化秋季大型综合招聘会

时间:2024年9月26日(周四)9:00-15:00

地点:秦创原人才大市场

指导单位:西安市人力资源和社会保障局、咸阳市人力资源和社会保障局

主办单位:西咸新区社会事业服务局

承办单位:西咸新区人力资源服务中心、秦汉组织和人力资源部、咸阳市渭城区人才交流中心

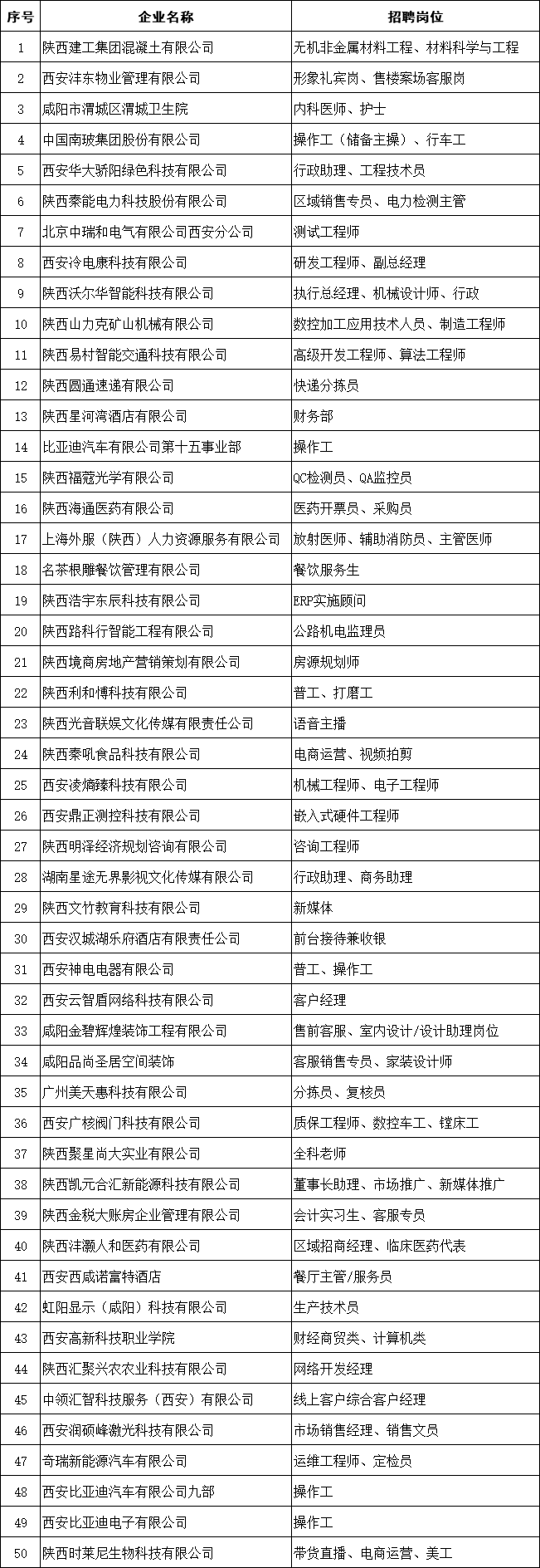
招聘会企业名单

二、参会对象

1.有招聘需求的各类企事业单位。

2.高校毕业生、返乡人员、退役军人等有就业需求的各类求职群体。

三、参会须知

(一)参会方式

1.本场招聘会企业参会统一实行网上报名,报名截止时间为招聘会举办前一天12:00。报名流程如下:

第一步:登陆西咸人才网(www.xixianrencai.com)。

第二步:注册企业会员,填写注册信息,上传营业执照。

第三步:发布招聘职位信息。

第四步:返回首页,点击“现场招聘会”,选择会期点击“企业订展”报名。

第五步:保持预留电话畅通,工作人员将电话通知参会。

2.企业审核

用人单位报名结束后,将根据本场招聘会主题与企业招聘需求对口程度进行筛选审核,通过后可在“西咸人才网”本场招聘会会讯下方企业参会列表查看。

3.通知参会

招聘会举办前一天下午,确定最终参会名单,以会务组工作人员电话、短信、微信等形式确认通知为准。

(二)参会须知

1.进入会场,所有人员有序开展交流、洽谈,不得集聚、扎堆。

2.企业代表须合理安排时间,准时到场,现场签到并领取会务用品;招聘会开始30分钟后,企业代表无故未到场,会务组有权调整或取消该招聘展位。

3.所有参会人员须服从现场管理规定,自觉维护场内秩序及清洁卫生,严禁吸烟、张贴广告、高声喧哗等行为,禁止将食物带入会场,参会期间请妥善保管好个人贵重物品。

4.现场招聘会严格划分入口、出口通道,有序进出。

5.用人单位不得以任何名义在招聘过程中向应聘人员收取费用;不得扣押应聘人员的身份证等证件;不得有欺诈行为或其他非正当招聘方式。

四、招聘会服务

(一)秦创原人才大市场现场招聘会对所有参会企业和广大求职者均提供全程免费服务。

(二)每场招聘会设置固定展位,报满即止。标准展位配备一桌三椅、打印海报等,企业代表拎包即可体验便捷招聘服务。

(三)冬夏季节,中央空调开放,为您求职、招聘提供舒适环境体验。

(四)“西咸人才网”网站、“西咸人才”公众号等平台,为企业发布招聘信息提供免费服务。

(五)各招聘企业、求职者如在招聘、应聘过程中如有任何疑问、困难,请及时向工作人员反映。

五、联系方式

咨询服务电话:韩老师

029-33585509、029-33369810

029-33369518

官网:http://www.xixianrencai.com

会场地址:陕西省西咸新区金湾科创区一期金湾三路秦创原人才大市场

交通路线:

方式一:西安地铁16号线“西咸大厦”站A/D口出,步行至“西咸大厦”楼宇西侧100米即到。

方式二:公交1067、866、55、801、820、828、1021路在“西咸大厦”站下车即到。

方式三:自驾导航“西咸大厦”或“秦创原人才大市场”即可到达。