9月4日,首届陕西北斗时空信息论坛在西咸新区举行,共话时空信息发展新方向,共商北斗陕西发展大计。

论坛由省委网信办联合省委军民融合办、省发改委、省科技厅、省工信厅、省国资委、省测绘局、西咸新区管委会共同主办,西咸新区沣东新城自贸服贸产业园发展中心承办。
中国科学院院士杨元喜出席活动并做主旨演讲,省委网信办主任柯昌万,省委网信办二级巡视员王创,省委军民融合办二级巡视员王安农,省科技厅副厅长韩开兴,省测绘局副局长王占宏,省国资委监事会主席刘文俊,西咸新区沣东新城党委书记、管委会主任姚海军及北斗领域专家、网信领域技术人才等参加活动。

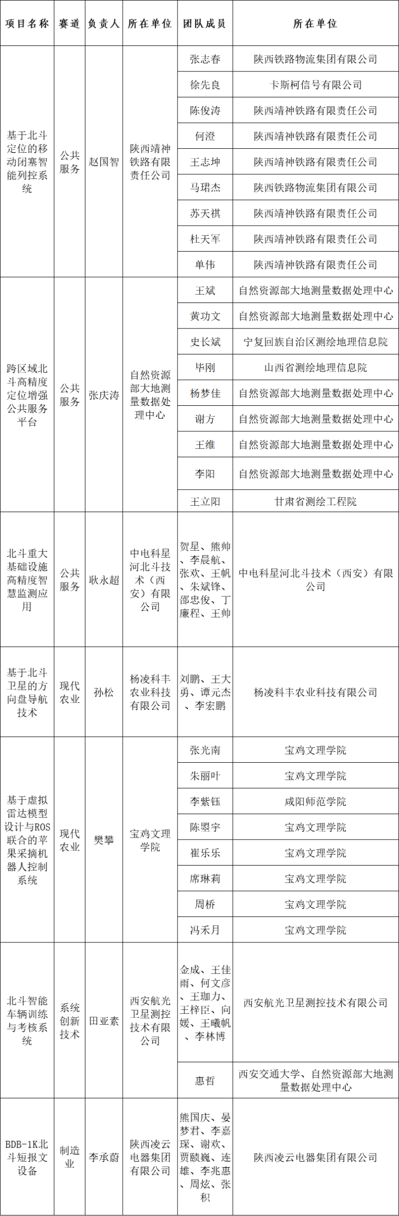
开幕式现场,发布了2022年度陕西省北斗系统应用优秀成果和典型案例名单及2023年陕西省北斗创新创业大赛获奖项目名单。
沣东新城自贸服贸产业园与终南信息、中森电子、中创云图等6家时空信息企业签约,进一步促进北斗应用产业集群发展,构建“北斗+”融合应用新模式不断提升北斗产业发展动能。
论坛将通过主论坛、分论坛、案例展、现场互动、视频直播等形式,立体呈现陕西北斗时空信息产业的发展成果及前景,助推陕西北斗产业创新发展、规模化应用。
北斗卫星导航及应用产业是国家重大科技工程和重要时空基础设施,近年来,西咸新区沣东新城紧抓秦创原总窗口建设机遇,围绕上游基础产品研制、中游数据处理、下游系统集成与应用服务,先后落地诺维北斗、北京超图、四维数邦等行业龙头企业,建设秦创原遥感卫星大数据应用孵化器、秦创原北斗时空信息创新中心等平台,区域北斗卫星导航应用产业初具规模,发展势头强劲。
此次论坛的举办,将进一步打通北斗领域科研院所、高校、市场之间的通道,深化多维、多域合作交流,加速科技成果转化,对区域进一步发挥秦创原平台和政策优势,加快北斗时空信息产业聚集,具有重要意义。也将全面助推陕西北斗系统规模应用市场化、产业化、国际化发展,促进陕西时空信息数据和技术等优势向产业优势转化,加大北斗技术在交通运输、智能农业、应急救灾等领域的广泛应用,为加快数字陕西建设步伐做出更大贡献。
2023年陕西省北斗创新创业大赛获奖项目拟入选名单
一等奖

二等奖

三等奖

最具人气奖

最佳创意奖

最具商业价值奖


陕公网安备 61019602000052号